(通讯员 刘孟琦)近日,我院史莹华教授团队在国际微生物学著名期刊《Microbiome》(IF=12.7, IF5=16.6)在线发表了研究论文,题目为“Tryptophan metabolism mediated by the gut microbiota inhibits pyroptosis via the AhR signaling pathway to maintain intestinal epithelial homeostasis”。该研究揭示了肠道微生物介导的色氨酸代谢通过AhR信号通路抑制细胞焦亡维持仔猪肠道上皮稳态的机制,为开发新型肠道健康调控策略提供了新视角,为仔猪肠道炎型疾病的防治提供了新思路。

在生猪养殖中,断奶应激常导致仔猪肠道屏障受损和肠道微生物群失调,进而引发严重的腹泻、生长迟缓甚至死亡,给畜牧业造成巨大的经济损失。FMT虽然在重塑肠道菌群和修复肠道屏障方面展现出巨大潜力,但在畜牧生产中的应用面临着供体筛选困难、可操作性低、成分复杂等问题。因此,探寻FMT发挥有益作用的关键微生物及代谢物,是当前畜牧生产营养与健康领域亟待解决的重要课题。
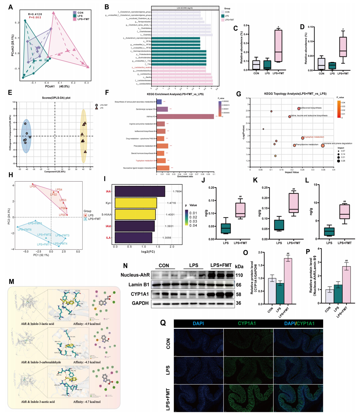
团队在仔猪中的研究发现,FMT能够有效预防脂多糖(LPS)诱导的仔猪结肠上皮屏障损伤和细胞焦亡。通过微生物组和代谢组的多组学联合分析,进一步揭示FMT可重塑仔猪肠道菌群,显著增加结肠中Lactobacillus reuteri的相对丰度,并大幅度提升其来源的色氨酸代谢物水平。

图1 FMT重塑LPS攻毒仔猪肠道菌群和色氨酸代谢,并激活AhR信号通路
结合Caco-2细胞、结肠类器官以及基因敲除小鼠的研究表明,Lactobacillus reuteri衍生的关键色氨酸代谢物可以作为AhR的配体,激活AhR进入细胞核,进而抑制NLRP3炎症小体的转录,有效阻断细胞焦亡的发生。这一系列变化不仅减轻了肠道炎症,还显著增强了肠道紧密连接蛋白的表达,促进了肠道上皮屏障的稳态和修复。

图2 研究机制图
这项研究首次证实了靶向调节Lactobacillus reuteri及色氨酸代谢是抑制细胞焦亡、改善仔猪肠道屏障功能的有效策略。该成果未来有望广泛应用于仔猪断奶应激综合征及肠道炎型疾病的防治,对于减少养殖端抗生素使用、推动生猪产业健康可持续发展具有重要的现实意义。
在这项研究中,我院优质饲草与健康养殖团队的在读博士生刘孟琦与栗守仁为论文共同第一作者,刘伯帅老师和史莹华教授为共同通讯作者。团队成员王志昌、崔亚垒、朱晓艳、孙浩、李德锋等共同参与了该研究。
该研究得到了国家牧草产业技术体系(CARS-34)、河南省中原科技创新领军人才计划(No. 244200510010)项目的资助。
论文链接:https://link.springer.com/article/10.1186/s40168-026-02408-7.
编辑/李品 审核/孙宇